https://crystalparadise.de/http://www.phillisverlag.de/Kalender-Shop/Mineralienkalender/https://www.juwelo.de

Autor Thema: Gewinnung Seltener Erden aus Loparit  (Gelesen 7598 mal)

0 Mitglieder und 1 Gast betrachten dieses Thema.

Offline Lexikon

  • Neuer User ohne Beiträge
  • Beiträge: 0
Gewinnung Seltener Erden aus Loparit
« am: 16 Sep 12, 19:39 »
edit Mod: urspr. eine Bilder Diskussion - Image Discussion, wegen der Diskussion, die eher allg. chemischen Charakter hat, zu den "allgemeinen Diskussionen" verschoben.

 (Für mehr Informationen klicke auf das Bild / click on the picture to get more information)

Gewinnung Seltener Erden aus Loparit
« Letzte Änderung: 12 May 19, 11:33 von oliverOliver »

Offline Krizu

  • inaktiver User
  • ******
  • Beiträge: 3.123
Gewinnung Seltener Erden aus Loparit
« Antwort #1 am: 16 Sep 12, 19:39 »
Hallo,

scheinbar hat sich hier ein kleiner Fehler eingeschlichen. Es wird mit NaOH=Natronlauge nach der Salpetersäure gefällt. Eine Verbindung Na4OH gibt es meines Wissens nicht.

MfG

Frank

Offline Hg

  • inaktiver User
  • ******
  • Beiträge: 3.116
Re: Gewinnung Seltener Erden aus Loparit
« Antwort #2 am: 16 Sep 12, 20:18 »
Nein, kann unmöglich sein. Wenn ich mich erinnere kann, hatte ich schon vor langer Zeit auf den Fehler einmal aufmerksam gemacht.

Gruß,
Andreas

Offline Hg

  • inaktiver User
  • ******
  • Beiträge: 3.116
Re: Gewinnung Seltener Erden aus Loparit
« Antwort #3 am: 16 Sep 12, 22:28 »
Hallo Peter,

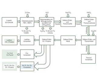
das ist alles völlig klar. Im Schema steht allerdings an einer Stelle nicht NH4OH sondern Na4OH (rechte Spalte; oberhalb mittlere Box). Darin liegt der Fehler.

Gruß,
Andreas

Offline Collector

  • inaktiver User
  • ******
  • Beiträge: 2.586
Re: Gewinnung Seltener Erden aus Loparit
« Antwort #4 am: 16 Sep 12, 23:32 »
HAllo Andreas

hast natürlich völlig Recht mit NH4OH - habs gelöscht.  Was Euch stört, ist ja Na4OH.

Nun, ich bin kein Chemiker und habe das bemängelte Loparit-Aufbereitungsschema nicht erfunden. Allerdings, wenn ich Na4OH google, finde ich  unzählige (englischsprachige) Webseiten, auch einen renommierten Anbieter von Chemikalien für die Mikrotechnik (http://www.jetalon.com/markets.html), der Na4OH als Produkt verkauft.

Ich geh mal davon aus, dass der Verfasser des Loparit-Schemas sich auf die wässerige Lösung von NaOH bezieht. Ich kann die Zeichnung zur Zeit  nicht ändern, das ist ein mords Aufwand und ich habe nicht die Zeit dazu.  Im übrigen, es hat außer Euch bisher niemanden gestört und ich bin sicher, dass wir Na4OH noch ne Weile so stehen lassen können.

Besten Gruß
Peter

Butzze

  • Gast
Re: Gewinnung Seltener Erden aus Loparit
« Antwort #5 am: 17 Sep 12, 06:01 »
Ich weiß nicht was ihr da seht? Wenn ich auf Originalgröße klicke habe ich nur dieses Bild.
Das kleine kann ich überhaupt nicht lesen  ???

Offline Krizu

  • inaktiver User
  • ******
  • Beiträge: 3.123
Re: Gewinnung Seltener Erden aus Loparit
« Antwort #6 am: 17 Sep 12, 09:11 »
Hallo PEter,

ich habe gerade einmal die CAS-Datenbank durchsucht. Dort sind alle bekannten und hergestellten Chemikalien aufgeführt und haben eine Nummer, die CAS-Nummer bekommen.

CAS H-Na-O  1310-73-2
CAS H-Na4-O 0 Substances

Ja, die Volltextsuche in der Datenbank erbrachte 12 Treffer, keine Frage. Aber der Check innerhalb der frei zugänglichen Dokumente/Patente dieser Liste ergab keinen Treffer. Also eine weit verbreitete Chemikalie ist das nicht.

MfG

Frank

Offline Krizu

  • inaktiver User
  • ******
  • Beiträge: 3.123
Re: Gewinnung Seltener Erden aus Loparit
« Antwort #7 am: 17 Sep 12, 09:31 »
Hallo,

habe auch einmal gegooglet:
"Eiche und Nussbaum enthalten in den Zellhohlräumen sehr viel Gerbsäure. Mit einer Lauge [Ammoniak (Na4OH)] reagiert die beim Echtbeizen zu einem farbigen Salz:"
Die anderen Treffer auf der ersten Seite weisen auch auf Ammoniak (NH4OH) stattdessen hin.

MfG

Frank

Offline heli

  • ******
  • Beiträge: 1.931
Re: Gewinnung Seltener Erden aus Loparit
« Antwort #8 am: 17 Sep 12, 13:35 »
Ich finde nirgends Na4OH. Scheint mir als Nichtchemiker allerdings auch von den Wertigkeit her unmöglich.

Offline Collector

  • inaktiver User
  • ******
  • Beiträge: 2.586
Re: Gewinnung Seltener Erden aus Loparit
« Antwort #9 am: 17 Sep 12, 14:02 »
Hallo

Ihr könnt Euch ja auch die Originalseite des REE-Artikels ansehen (Seite 783). http://www.scribd.com/doc/47810667/1-RareEarths-

Gruß
collector

Offline Krizu

  • inaktiver User
  • ******
  • Beiträge: 3.123
Re: Gewinnung Seltener Erden aus Loparit
« Antwort #10 am: 17 Sep 12, 14:54 »
Hallo,

ich habe den Text gelesen :-) ja, auch dort steht Na4OH. Im Text wird aber "nur basisch gestellt" geschrieben. Nach wie vor halte ich es für einen Tippfehler des NH4OH. Wenn Scifinder keine Substanznummer für Na4OH vergibt heisst das in meinen Augen einiges...

Also habe ich alle Texte, die den Bericht wie "Hedrick and Sinha 1994" (Cerium-based polishing compounds: discovery to manufacture
Journal of Alloys and Compounds (1994), 207-208, 377-82. CODEN:JALCEU ISSN:0925-8388) über die Herstellung von Ce-Verbindungen zitieren gesucht und die Chemikalienlisten durchgeschaut. Es sind nur 28 Verbindungen, darunter H5 N O oder NH4OH und NH3 - kein Na4OH.

Also das Problem werden wir nicht lösen, Na4OH gibt es nicht in der chemischen Fachwelt - ausser in 12 Berichten, dort aber nicht in der Chemikalienliste.

Mfg

Frank

Offline heli

  • ******
  • Beiträge: 1.931
Re: Gewinnung Seltener Erden aus Loparit
« Antwort #11 am: 17 Sep 12, 15:41 »
Na4OH ist wohl eindeutig ein Schreibfehler.

Wenn ich mich noch richtig an meinen Chemieunterricht vor einigen Jahrzehnten erinnere ist Na +1-wertig, die OH-Gruppe -1-wertig. Somit ist die obige Formel unmöglich.   

Offline Sebastian

  • ******
  • Beiträge: 1.522
Re: Gewinnung Seltener Erden aus Loparit
« Antwort #12 am: 17 Sep 12, 15:55 »
Ganz so einfach ist es nun nicht, aber ich bin auch der Meinung das es sich nur um einen Rechtschreibfehler handelt.
Bei den meisten Google -Treffer ist immer nur Ammoniak gemeint.
Ausserdem entsteht ein Nitrat, was bei Na4OH unmöglich wäre da kein N2 Vorhanden.
Gruß Sebastian

Offline Krizu

  • inaktiver User
  • ******
  • Beiträge: 3.123
Re: Gewinnung Seltener Erden aus Loparit
« Antwort #13 am: 17 Sep 12, 15:58 »
Hi Sebastian,

das Nitrat kommt aus dem vorherigen Schritt mit der Salpetersäure. Die Löslichkeiten sind offensichtlich pH-abhängig.

MfG

Frank

Offline Sebastian

  • ******
  • Beiträge: 1.522
Re: Gewinnung Seltener Erden aus Loparit
« Antwort #14 am: 17 Sep 12, 16:10 »
hmm tatsächlich, dann revidiere ich meine Aussage und muss sagen dass dann NaOH keinen Sinn mehr macht.
Dann würde man ja den PH-Wert wieder senken. Ich vermute, dass es etwas zur evt. Reduktion des Thorium ist (höchste Spekulationsstufe)  ???  ???
Gruss Sebastian

 

Mineralienatlas - Fossilienatlas - Info-Center

Neueste Beiträge Neueste Beiträge

[Allg. Diskussionen Mineralien / General discussions minerals] Mineralreinigung von Achim Larghi 05 Feb 26, 19:15